about
assessment
Boosting Student Success
We help faculty measure how co-curricular and extra-curricular learning impacts student success, using evidence from academic support programs to guide improvements in student learning and outcomes.
About Assessment
The Office of Assessment is a unit of the Office of Academic Affairs. It is responsible for coordinating the implementation and documentation of student learning assessments. The office assists academic divisions and academic-support units in developing learning outcomes and assessment tools, measuring the effectiveness of curricular and co-curricular activities, and using assessment results to create a culture of continuous improvement.
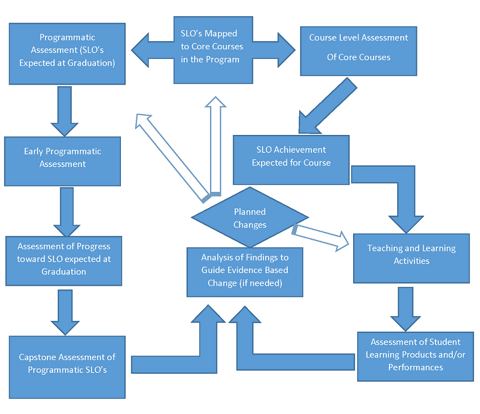
The assessment office at PFW promotes high-quality summative and formative assessment of student learning. This aim is achieved within an integrated model of teaching, learning, and assessment that builds on the PLAIR Model (Fulcher, 2014) to:
- Assess student learning through an evidence-based model that helps faculty evaluate how and/or the extent to which the planned academic experience of students in an academic program contributes to student development relative to stated programmatic student learning outcomes.
- Use the evaluation of assessment findings to explore and implement potential interventions to the planned academic experiences of students to improve student performance relative to the student learning outcomes, and
- Re-assess student learning to evaluate the extent to which changes in the academic program are contributing to student success, as evidenced by improvements in student learning aligned with the programmatic student learning outcomes.
The office supports the assessment of co-curricular and extracurricular learning to provide evidence of how and to what extent the academic success of students is impacted by the support offered by academic support programs.
